
万众瞩目,筹备了一年时间的2019第十三届广州国际涂料 油墨 胶粘剂展览会一切工作准备就绪,即将揭开神秘面纱,于5月21-23日在广州保利世贸博览馆隆重举行。作为2019第十三届广州国际涂料展的年度盛事,COAT EXPO已成为涂料行业企业首屈一指的展示平台,450+展商将携最先进的技术及产品参与展示,同期举办多个高端的技术论坛或会议,声势浩荡、影响力巨大,是您不可错过一场饕餮盛宴。
现在,就让小编提前带您领略一下本届国际涂料展有哪些看点吧。

自展会举办以来, COAT EXPO 一直受到业内企业的高度关注和踊跃参与,本届展会吸引了德国富林泰克、晗泰、蓝亚、盛太、五焦、绅琪、宝塔山、 东明、爱粤、睿智、力昌、皇宙、金马、瓦格纳尔、诺信、新力光、ABB、奥通、友邦、方中、立达、poliplast、HELM HELLAS S.A、古田等众多的行业巨头展示涂料涂装、粉末涂料涂装行业全套解决方案。超过450家参展商,展出面积逾2万平方米,展品覆盖涂料原材料、涂料成品、工业涂料、各类工业涂料的原材料、环保及配套、粉末涂料、粉末涂料原材料及助剂、前处理设备及材料、生产设备及配套等最新设备及技术。

会议与展览会深度相结合是国际涂料、胶粘剂、工业涂料、粉末涂料涂装展的一大特色,本届展会将有70场次国际性论坛、行业会议、技术研讨会在同期举办,最新最前沿技术助力用户企业最大限度地创造产品价值。部分会议及议程如下:

2019(第三届)中国环保涂料、胶粘剂技术与应用创新论坛暨上下游资源对接会
时间:2019年5月21-22日
地点:广州保利世贸博览馆 附近酒店
联系电话:18122398031
2019亚太国际粉末涂料与涂装应用高峰论坛
时间:2019年5月22-23日
地点:广州保利世贸博览馆 三楼会议厅B
会议议题:
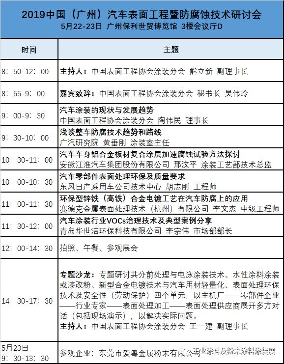
2019中国(广州)汽车表面工程暨防腐蚀技术研讨会
时间:2019年5月22-23日
地点:广州保利世贸博览馆 三楼会议厅D
议题议程:
中国表面工程协会涂装分会2019理事长(扩大)会议
时间:2019年5月21日
地点:广州保利世贸博览馆 1.5F 香槟厅
会议议题:
金属粉邦定工艺培训班
时间:2019年5月21日
地点:广州保利世贸博览馆 1.5F百合厅
培训内容:
金属粉底粉制作、金属粉邦定工艺参数(邦定温度、邦定时间、升温速度)、金属颜料不同粒径邦定工艺、高含量珠光工艺5.金属粉美术型邦定工艺、金属粉质量检验流程、金属粉销售人员应急培训、操作人员安全操作、技术人员邦定理论知识、金属粉邦定率检测、金属粉底粉粒径控制流程等培训。
COAT EXPO 2019 新产品/新技术推广会
时间:2019年5月21-22日
地点:广州保利世贸博览馆 3号馆 现场会议区
会议议题:
广州方中化工有限公司,成立于2009年,是一家集化学助剂研发、生产、推广与一体的高新技术企业。总部位于花城广州,生产基地位于英德,在山东、江苏等地设有办事处。公司聚集了一大批专业的技术人才,大力开发新型、环保、可降解的特种表面活性剂,可根据客户所需,定制差异化产品和配方。方中化工在广东英德英红园新材料基地投资3700万元兴建广东方中高新材料有限公司,该项目年产15000吨表面活性剂:阴非离子表面活性剂、两性表面活性剂、反应型表面活性剂,以及生物表面活性剂等。本次展会上将以36平方的特装重点展出产品类别包含润湿剂、渗透剂、乳化剂、分散剂、消泡剂、防腐剂等品种,应用领域涉及:农业、涂料、油墨、胶粘剂、乳液、纺织、电镀、金属加工等产业。
南通市晗泰化工有限公司是集研发、生产各类精细化工品的国家高新技术企业,致力于水性工业漆助剂、水性涂料助剂、纺织、印染、化纤助剂、反应型乳化剂等领域开发应用服务。本次展出产品有种类齐全的专用助剂来提高客户的使用性能的助剂,包括消泡剂,润湿剂,分散剂,增稠剂,杀菌防霉剂,流变剂等。在消泡剂领域引进了德国技术和设备,使得矿物油类消泡剂品种更齐全、更能为客户提供最优的成本解决方案。
珠海市威旗防腐科技股份有限公司是一家高新技术型企业,该公司引进国外先进的生产技术与工艺,结合本公司的科研团队经过十多年的技术积累,所开发的产品是高端前沿的,他们自己掌握着核心技术,并拥有先进的生产设备及完善的检验设备,从事高性能海洋船舶防腐涂料、工业防腐涂料、特种功能涂料的研究、生产和销售,先后成为中国涂料工业协会会员、中国防腐蚀技术协会会员、广东省涂料行业协会会员单位、公司通过中国船级社(CCS)船用产品工厂认证、挪威船级社(DNV)船用产品型式认证;通过ISO9001:2015质量管理体系认证以及ISO14001:2015环境管理体系认证,并与国内多家大专院校及科研单位建立信息交流平台,确保掌握国内外涂料行业最新资讯和科技。威旗牌防腐涂料以其卓越的品质,被广泛用于船舶、海洋、集装箱、桥梁、电力、石油、化工、冶金、建筑等领域。
富林泰克是一家世界领先的高精度的称重制造商,其设计(研制)的产品广泛应用于各种工业场合。本次展会上将以42平方米亮相,富林泰克成立于1968年,随着市场规模的扩大,富林泰克的生产工艺不断提升,每年持续的投入。需求的增长,设备不断更新。富林泰克目前拥有了800多名高技能员工,每年产出大约100万个传感器和500万个应变计。
宝塔山油漆是西部地区最大的涂料品牌,产品先后被“神六”飞船、酒泉卫星发射中心、青藏铁路、中原油田等重点工程和项目所采用,销售网络遍及全国,并出口西亚、东南亚及非洲等国。本次展会上将以42平方米的特装展位重点展出水性漆及工业漆。水性漆包括水溶型、水稀释型、水分散型 (乳胶漆)3种。工业漆主要应用于工业企业生产的设备、船舶、集装箱、桥梁、煤气柜、港口机械、化工设备、铁路罐车、电力机械、贮罐、管道内壁、各种钢结构、混凝土等的防护与装饰等。
睿智环保拥有80多条先进的粉末涂料和木纹纸生产线,企业粉末涂料年产能超2万吨、木纹转印纸产能超8000万米。目前公司进入全国粉末涂料行业前四强、木纹粉末涂料行业第一位、民族本土品牌第一位。本次展会上,睿智公司将以36平方米特装展位重点推出粉末涂料及转印纸产品。其转印纸通过热升华原理将木纹纸上的纹理,渗透在涂层里呈现实木的效果,可替代木材在家具家装等领域的使用。
爱粤粉末集团本次展会上将重磅推出抗涂鸦粉末涂料、肌肤手感粉末涂料Soft Tactility、120℃低温固化产品等。
抗涂鸦粉末涂料:具有憎水、憎油、憎灰尘和自洁性强的特点,对水的接触角为85-105°,表面光滑,粘附性小,极易清洗,不易被污染,具有自我润滑性能和低摩擦性能,也有一定的耐擦洗性能,适用于油烟机、会议白板等。
肌肤手感粉末涂料:一种是表面状态为低光平面的表面,一种目视为细砂纹的表面,都具有较强的柔和肌肤触感,与人体接触具有较高的贴合度,用于电子信息产品和户内家具产品上。
120℃低温固化产品:常规粉体的固化温度通常180--200℃*15分钟,能耗高,爱粤开发的低温固化产品固化条件120℃*20分钟,节约能源40%以上,产品的性能与常规粉体一致。
来自德国的瓦格纳尔集团是一家拥有悠久历史,专业致力于涂装设备研制、生产和销售的跨国集团公司,是全球最大的涂装设备制造商之一。本次参展主要推出:便携式手动粉末杯套装:这是一套可使您随时随地进行喷涂工作的喷涂系统。连接电源和压缩空气后,你就可以快速地开始粉末喷涂工作。非常适合对小部件进行喷涂工作,喷涂效果极佳。瓦格纳尔公司还将在5月22日展会同期举办的“粉末涂料与涂装应用高峰论坛”做关于“机器人粉末自动喷涂技术及应用”的演讲。
泽亨实业是一家集环保涂装和智能智造于一体的国家高新企业,同时也是世界上喷涂行业第一品牌瑞士金马的全球最大代理商,业务覆盖整个华南地区。其最新推出的新一代OptiFlex® Pro 手动设备、OptiFlex Pro F喷涂系统将重磅来袭。公司客户分布在铝型材、家用电器、汽车零部件、精密五金、MDF、搪瓷、工程机械等行业,绝大部分客户均为行业翘楚,如兴发铝业、格力、美的、TCL 、江淮汽车、华为通信、中兴通信、富士康、中集、三一重工、中联重科等。泽亨公司将在5月22日展会同期举办的“粉末涂料与涂装应用高峰论坛”做关于“粉末喷涂智能化系解决方案”的演讲。
第一步
扫码关注COAT EXPO 2019
官方服务号
国际涂料展览会
第二步
点击菜单栏中的「我要参观」
选择「电子参观证」
填写预登记信息即可
目的地:广州保利世贸博览馆 3号馆
地址:广东省广州市海珠区新港东路1000号
交通方式
广州地铁站:8号线琶洲站C出口
广州公交站:琶洲站(B7路、B7快线、大学城3线、229路、262路、304路、461路、564路)
广州出租车:出租车起租价12元,起租里程为2.5公里,续租价为2.6元/公里。 目的地:广东省广州市海珠区新港东路1000号保利世贸博览馆
出发地
广州白云国际机场
1、机场快线:可选择机场快线10号线到达新珠江酒店后,再转乘229路公交车抵达博览馆。
航班信息查询 020-36066999 机场快线客服电话 400-830-8688
2、出租车:路程约43公里,时间约45分钟,金额约150元。
3、地铁:搭乘3号线(体育西路方向)至体育西路站换乘3号线(番禺广场方向)至客村站,再换乘8号线(万盛围方向)至琶洲站C出口。
广州火车站
1、出租车:路程约18公里,时间约28分钟,金额约50元。
2、地铁:约35分钟,搭乘2号线(广州南站方向)至昌岗站换乘8号线(万盛围方向)至琶洲站C出口。
广州火车东站
1、出租车:路程约11公里,时间约30分钟,金额约40元。
2、地铁:约30分钟。搭乘3号线(体育西路方向)至体育西路站换乘3号线(番禺广场方向)至客村站,再换乘8号线(万盛围方向)至琶洲站C出口。
3、公交:约70分钟。搭乘旅游3线(琶洲石基村总站方向)至琶洲站。
广州火车南站
1、出租车:路程约22公里,时间约30分钟,金额约65元。
2、地铁:约55分钟。搭乘2号线(嘉禾望岗方向)至昌岗站换乘8号线(万盛围方向)至琶洲站C出口。
天河客运站
1、出租车:路程约14公里,时间约20分钟,金额约45元。
2、地铁:约31分钟。搭乘3号线(番禺广场方向)至客村站,再换乘8号线(万盛围方向)至琶洲站C出口。
扫描立即预登记报名参观涂料展
2019广州国际涂料油墨胶粘剂展览会(COATEXPO)
时间:2019年5月21-23日
地点:广州保利世贸博览馆
电话:020-29193588/18122398031
邮箱:coatexpo03@126.com
★微信公众号:coatexpo
★展会官方网站:
www.coatexpo.cn
感谢您的关注与分享